波动中寻找生机,不确定中寻找确定性增长——过去的2025年,全球大家居行业在穿越新周期、新气候中,积累了哪些新发现?龙头企业洞见了哪些新品类、新渠道等增长图?全球主要家具生产国、消费区域发生了哪些变化?中国家居产业的传统优势和出海打法还有效吗?2026如何出牌更稳?本期家居新范式以微报告形式,与您共鉴。
瞭望塔:全球大家居产业的驱动力与不确定性
温故而知新。近期,与大家居行业相关的2025年数据陆续出炉,多个经济学家、国际组织的2026展望同步公开。透过各方信息发现,家居——这个万亿产业的硬币两面性,正展现出前所未有的“乱世”新生力,与前所未有的更大不确定性。
硬币的一面,是大家居行业的核心驱动力仍然坚挺。
除新房刚需大市场外,以旧房改造为代表的存量市场,正成为驱动家居市场的“第二增长极”。仅中国市场,据国家统计局数据,我国城镇住宅房龄超20年的住宅占比达35%。中国建筑装饰协会预测,到2026年,我国存量房翻新市场规模有望突破2.5万亿元,年复合增长率保持在8%以上。
大力提振消费、扩大内需的政策效应亦成为重要增长驱动力。国家统计局数据显示,2025全年,限额以上单位家具商品零售总额录得14.6%的两位数增长,家电商品的零售额更是突破万亿元大关。目前国家业已下达首批625亿元“国补”资金继续支持2026年以旧换新。


作为经济增长三驾马车之一的外贸,2025年部分品类同样逆势飘红,特别是以水泥、电线电缆为代表的建材产品,出口增幅分别达63.%、23.5%,冰箱、洗衣机、吸尘器在国际市场的表现仍然亮眼。

然而,不可忽视硬币的另一面是,刚刚过去的2025年,全球主要国家的家具经济都不好过。破产潮席卷欧美,美国知名家居巨头AmericanSignatureInc.(ASI)和AtHome都在去年申请破产,法国Brandt(白朗集团)进入破产清算,德国NolteMöbel即将停摆。普遍预估,艰难求生的状态还将继续维持一段时间。
中国家居产业的各项数据同样不容乐观。家居新范式汇总商务部、海关总署、国家统计局、克而瑞等数据发现:
2025年中国家具、建筑陶瓷、家电、灯具的出口额分别下降5.6%、3.5%、3.3%、11.9%;全国规模以上建材家居卖场销售额下降3.33%,建材零售总额下滑2.7个百分点;经营效益方面,规上家具制造、木材加工企业的营收和利润呈现大幅双降;房地产开发投资和销售面积均双降。

©除经营效率为2025年1-11月数据外,其余皆为2025全年数据
一面是火,一面是冰,中国家居产业到底当如何破局?
航海图:2025全球大家居生态核心端口扫描
要回答这个问题,不妨跳出中国,看看全球主要家具消费和生产大国的2025现状图景如何?全球大家居生态究竟在发生哪些重大变化?家居新范式仅从五大端口出发进行核心扫描:
一、供应端
虽然东南亚、南美等新兴制造国崛起,但中国乃“世界家具工厂”的生产地位尚难以撼动。去年在中国家博会(广州)采访时,一位国际采购商就对家居新范式直言不讳:“中国家具产业的优点并非单一的成本优势,而是一个难以被快速复制的、基于超大规模市场和多年工业化积累形成的系统性优势。”

中国生产的家具,以质价比等综合优势,常年供销美国、英国、德国、日本、澳大利亚、马来西亚、荷兰、加拿大、韩国、越南等国家,也是诸多海外品牌的主要代工地。

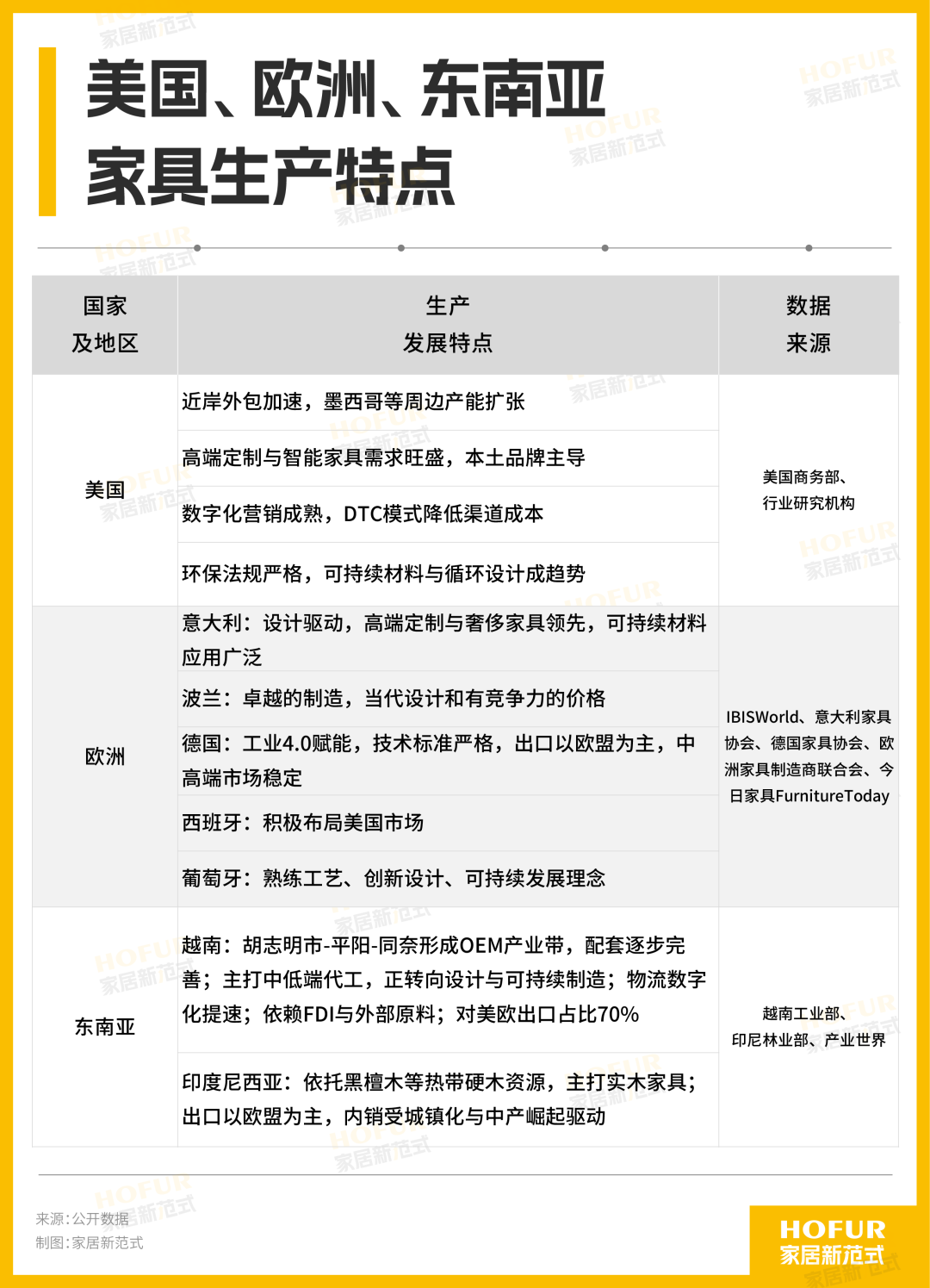
除中国外,美国、欧洲、东南亚也是全球主要的家具生产与出口中心。2025年各代表性产地的生产发展特点如下:

二、需求端
家居新范式综合几大市场调研机构数据得出,当前全球家具市场规模在7000亿美元左右,增速有所放缓,但长期增长趋势不变。Global Market Insights认为,全球家具市场规模2025-2034年的复合年均增长率为5.20%,Fortune Business Insights也预测,2025年-2032年期间复合年均增长率为5.65%。
从区域市场看,北美市场一枝独秀,占全球份额近38%;亚太市场因东南亚等新兴经济体的强劲需求,有望突破2000亿美元。
从增长潜力看,全球家具市场增长潜力最大的前五国家中,基本都为欧美发达国家,其中增长最快的是加拿大。Statista数据显示,2025年加拿大家具市场规模约188.71亿美元,未来5年的复合年均增长率为4.80%。

©Statista:2025-2030年全球家具市场增长潜力最大的前十国家(预测)
从消费偏好看,全球市场呈现出“简约设计、功能融合、环保健康”的明确趋势——欧洲青睐极简与绿色材料;美国聚焦舒适与实用功能,且对可持续和环保材料、DIY家具、智能家居的需求激增;东南亚、中东、南美等新兴市场城市化进程加快,更关注性价比产品和功能性产品,同时,装修工程增长显著。
三、产品端
Statista数据显示,在全球市场,客厅家具以近三成的市场占比规模最大,2025年约增至2135.50亿美元,2025-2030年的复合年均增长率为3.14%。其中,座椅和沙发品类占客厅家具市场比重为50.91%。
但要论增长最快的品类,当属卧室家具,其全球相关市场规模2025年增至1157.60亿美元,2025-2030年的复合年均增长率为3.23%,高于整体品类增速(+2.78%)。其中,床上用品市场最具发展潜力,预计2030年将增至501.10亿美元。而家居装饰品市场中,地毯品类展现强劲发展动能,预计2030年将增至552.40亿美元。
国别差异明显。根据美国全国零售联合会(NRF)等数据,波兰2025年前三季度卧室家具产量同比大幅提升39%,厨房家具也实现6%的增长;在美国市场,舒适性与实用性兼具的沙发、床垫和卧室家具备受消费者青睐。
在中国,据家居新范式观察,参展中国家博会(广州)的各大软体家居、定制家具、五金等企业,都将智能化、绿色化作为重点发力的细分品类与创新方向。这也推动弹簧床垫进一步抢占全球消费升级市场,成为2025年中国家具出口难得的正增长品类。

头部企业的品类布局出奇一致。2025年,顾家智享系列发布了三款Ai智能床垫S8、S7、S6,搭载“多维度传感系统+睡眠大数据模型”,核心突破点在于“动态适配”;喜临门发布了全球首款脑机接口AI床垫「宝褓·BrainCo」……大家都在突出睡眠监测、AI调节、生态互联等关键智能特性。
展会也积极推动智能品类作为中国家具面向世界的新王牌。2026年中国家博会(广州)就将在5.2馆,聚焦睡眠科技革新,完整呈现从智能床垫、智能床到睡眠监测系统与按摩椅、功能沙发的全品类解决方案,引领睡眠科技革新。
此外,中国市场家用办公家具市场前景可观,预计2025年将增至43.10亿美元,到2030年达52.50亿美元,预测期内复合年均增长率为4.02%。今年将亮相中国家博会(广州)的恒林股份、永艺等,都是内外销同步发力的品牌代表。
四、会展端
会展业自带外贸属性,能够撮合全球企业交流合作,为国内企业走出去、国外企业走进来搭建平台,在大家居外贸中发挥着独特作用。从全球看,全球会展业的价值被重新塑造,会展平台正围绕“会展+”,推进产业链整合、多业态融合、平台化运营。
中、美、意、德四大家居会展大国的主要展会,2025年关键表现及发展特色如下:

站在中国市场看,全球头部会展公司,包括英国的英富曼、法国的智奥会展,都有一个共同特点:纷纷加快在中国市场的布局,中国企业和观众数在他们展会中的比例逐步提升。
五、渠道端
当前企业的渠道分层越趋精准化,存量(经销商/卖场/会展)、增量(出海/家装/电商)、变量(设计师/私域/异业)交叉重构。值得一提的是,全球化视角下,线上渗透率的持续提升成为重要发展态势。
据QYResearch报告预计,2031年全球家具电商市场规模将达到3097.7亿美元,2025-2031年复合增长率CAGR为13.8%。Wayfair、Amazon、IKEA、La-Z-Boy、淘宝、京东等代表性家具电商平台及企业,纷纷加速家居产品的线上化进程。

按销售占比分,已有十几个国家的家具电商市场规模占比超四成,包括中国、阿根廷、印度尼西亚、美国、菲律宾、秘鲁、越南、韩国、日本、荷兰等。此外,不少新兴市场国家的家具电商市场增长潜力十足,包括伊朗、孟加拉国、土耳其、沙特阿拉伯、马来西亚、哈萨克斯坦、泰国等,未来五年的电商市场增速均在两位数以上,被视为下一个蓝海。
合适的选品和在地化发展,是企业制胜跨境电商的重要法宝。从电商渠道增长的家居类目看,亚马逊2025年的选品数据揭示了不同国家和地区的市场喜好:

服务商的发力,是助推中国家具持续规模化“卖全球”的主流力量。2025年,淘宝出海正上线了跨境家具直邮服务,首批覆盖新加坡、马来西亚等四大市场,最快3-5个工作日即可送达;2026年,中国家博会(广州)又将升级打造跨境电商馆,展出适应电商渠道的创新产品,搭建高效商贸对接平台。
罗盘与星象:指引2026的五张牌
在看清五张图之后,又当如何同时在国内市场与国际市场发力,于“十五五”开局之年打开新局面、打一场漂亮仗?家居新范式认为,至少有五张牌值得紧握:智造转型牌、品类创新牌、渠道融合牌、外贸出海牌、IP矩阵牌。
第一张牌:智造转型牌。大家居行业的第一属性是制造,而今人工智能风起云涌,此刻正是善于运用AI、工业软件、传感器、机器人及云平台等武装家具生产的时候,推动无人工厂、黑灯工厂等建设,既有助于实现降本增效,也能为进入全球舞台增添筹码。
第二张牌:品类创新牌。品类创新,既要紧跟热销品类的细节创新,也要关注高增长新品类的发展趋势。作为全球大家居行业人士了解品类趋势、选品看品的首选平台,中国家博会(广州)除了目前需求高的餐客厅家具、软体家居、智能睡眠等外,今年还将新开辟宠物家居、适老家居、新零售家居等专区。
第三张牌:渠道融合牌。当前渠道多且散,线上线下融合发展才能高效吸流,特别是展会人流、物流、资金流高度汇聚,是高效布局多个渠道的不二之选。其中,中国家博会(广州)早已深耕贸易与设计、传统与新兴、国内与国外六大渠道,助力企业深度对接、融合转化全渠道。
第四张牌:外贸出海牌。大家居出海企业可分为两股力量:一股是早已出海并在工厂建设与品牌建设上初见成效的企业,重心在于与当地文化融合、培养本地化人才、规范治理结构等方面,为稳步扩张打好基础;另一股是此轮出海大潮中的新力量,能否找到适合的出海模式、聚焦的主战场、针对性开发新产品尤为重要。
第五张牌:IP矩阵牌。每个家居企业手中可能都握有一个IP,打造IP本身并不稀奇。家居新范式建议,大家居企业应向“个人IP+产品IP+场景IP+栏目IP”为一体的内容IP矩阵发展,丰富与用户互动的桥梁,放大品牌声量,提升品牌辨识度。
这五大趋势并非孤立存在,而是相互交织、共同指向一个核心结论:在复杂度空前的当下,单打独斗已难以应对系统性挑战。唯有主动融入开放协同的产业生态,企业才能将趋势洞察转化为可持续的内生增长动力。
结语:以“三种思维”武装自己
战略思维:以五张图辅助大家居人建立战略信心,明确战略方向。
战场思维:以五张牌辅助大家居人瞄准核心市场与目标用户,全力出击。
战役思维:看完以上内容,邀请大家居人走进工厂、走进门店、走进用户、走进会展,从一点一滴做起。
回望2025年,有惊喜、有遗憾、有不甘;面向2026年,不会缺少兴奋、焦虑与收获。无论面对何种形势,祈愿你我都能以战略思维秉承长期主义,以战场思维实现规模化突破,以战役思维推动高品质产品走入消费者的日常生活——如此,周期何惧?
2026开年大展
中国家博会(广州)
破局链新·提质共生
不见不散

发布评论
评论